登录发现更多内容
首页
论坛
平台
赞助
交流群
发帖
用户名
Email
自动登录
找回密码
密码
登录
立即注册
登录
立即登录
立即注册
其他登录
QQ
微信
首页
Portal
论坛
BBS
交易平台
交流群
搜索
搜索
热搜:
活动
交友
discuz
本版
文章
帖子
用户
设置
我的收藏
退出
8
首页
资料学习
›
唯美MACD终极完美学习版pdf
返回列表
唯美MACD终极完美学习版pdf
[ 复制链接 ]
发布新帖
吧主呀
超级版主
58
主题
3
回帖
3145
积分
超级版主
积分
3145
私信
资料学习
306
8
2026-1-19 21:55:44
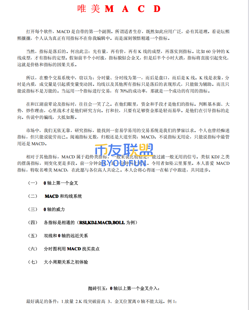
吧主推荐:MACD关键性用法
资料下载:
游客,如果您要查看本帖隐藏内容请
回复
黄金交易平台开户 https://byou.fun/thread-85-1-1.html
回复
举报
8 回复
yanglianru
回复
举报
2026-1-21 01:36:35
感谢分享
回复
评论
举报
黄金交易平台开户 https://byou.fun/thread-85-1-1.html
sls999999999
回复
举报
2026-1-21 21:38:26
板凳板凳板凳
回复
评论
举报
黄金交易平台开户 https://byou.fun/thread-85-1-1.html
lidecai
回复
举报
2026-2-4 10:46:40
ggxxzvqzdb
回复
评论
举报
黄金交易平台开户 https://byou.fun/thread-85-1-1.html
112233zzz
回复
举报
2026-2-9 21:48:35
1111111111
回复
评论
举报
黄金交易平台开户 https://byou.fun/thread-85-1-1.html
bit场长
回复
举报
2026-2-24 16:12:52
是他是他就是他我们的朋友小摩托
回复
评论
举报
黄金交易平台开户 https://byou.fun/thread-85-1-1.html
xx彭于晏
回复
举报
2026-3-12 16:43:11
感谢分享
回复
评论
举报
黄金交易平台开户 https://byou.fun/thread-85-1-1.html
参天大韭菜
回复
举报
2026-4-24 14:05:59
感谢分享
回复
评论
举报
黄金交易平台开户 https://byou.fun/thread-85-1-1.html
r1ck
回复
举报
昨天 20:45
感谢分享
回复
评论
举报
黄金交易平台开户 https://byou.fun/thread-85-1-1.html
B
Color
Image
Link
Quote
Code
Smilies
您需要登录后才可以回帖
立即登录
点评
高级模式
本版积分规则
回帖并转播
回帖后跳转到最后一页
返回
首页
分类
严选
赞助
我的